11月22日,全国哲学社会科学工作办公室网站正式公布了2022年度国家社科基金重大项目立项名单公示,我校教授黄莉领衔的科研团队投标的重大项目《中华体育精神谱系构建研究》入围。公示一个星期后,全国哲学社会科学办公室正式予以立项。
国家社科基金重大项目是现阶段我国哲学社会科学研究领域层次最高、资助力度最大、权威性最强、竞争最激烈的国家级项目,代表国内最高研究水平,是评价高校科研能力的重要指标,持续受到社会的高度关注。今年,全国该项目立项课题总数为340项,其中体育类重大项目有5项立项,我校黄莉教授领衔的科研团队拿到了其中的1项。


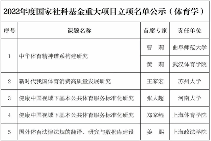
(图片来自全国哲学社会科学工作办公室网站)
黄莉教授作为国家社科重大项目的首席专家,是武汉体育学院教授、博士生导师,美国伊利诺伊大学香槟分校高级访问学者,现为我校中华体育精神研究院院长,体育文化研究中心主任,中国体育科学学会体育社会学分会常委,多年从事体育文化和中华体育精神研究,在我国体育文化研究领域享有广泛的声誉,是我国体育文化的知名教授,研究中华体育精神的权威专家。

黄莉教授能立项今年的国家社科重大项目,与她多年来坚守体育文化研究领域,深耕中华体育精神研究有关。2003年她考入北京体育大学,攻读体育人文社会学博士,跟随北京体育大学党委书记兼校长杨桦教授学习,参与导师主持的国家社科基金重点项目《2008年奥运会提升中国国际地位与声望的研究》,开始接触并研究中华体育精神。她博士毕业论文为《中华体育精神研究》,是国内最早对中华体育精神进行全面系统研究的学者,也是体育学界对中华体育精神进行学术研究的开拓者。2008年,黄莉教授出版专著《中华体育精神研究》,荣获中国体育科学学会颁发的“科学技术奖”三等奖。此后,黄莉教授一直坚持研究中华体育精神,相关学术研究成果丰硕。 2021年,她出版了学术专著《中华体育精神与体育强国梦》,并受邀加入国家体育总局编写组,主笔《深入学习习近平关于体育的重要论述》中第十章“弘扬中华体育精神”。2021年,黄莉教授申报的国家社会科学基金重点项目《中华体育精神对中国女排的代际传承研究》成功立项。这些前期研究成果为黄莉教授这次申报的国家社科重大项目获批奠定了良好基础。
2022年年初,我校成立了中华体育精神研究院,黄莉教授出任院长。中华体育精神研究院的成立,在全国体育学界引发了热切关注,体育主流媒体和十余家新媒体进行了密集报道,这鼓舞着中华体育精神研究院要产出更好的研究成果以回报体育学界和媒体的厚爱。

在国家弘扬中华文化,提倡文化自信,重视精神力量的大背景下,中华体育精神研究院的专家团队经过反复论证,今年正式提出国家社科重大选题《中华体育精神谱系构建研究》,上报国家社科规划办公室,后获准立项。这为武汉体育学院拿下这个重大项目又增添了获胜机会。
在国家重大项目的整体谋划与申报过程中,武汉体育学院校长吕万刚教授亲自布局与指挥,学校科研处和体育教育学院领导大力支持,加上中华体育精神研究院专家团队和博士硕士生们鼎力相助,经过大家的共同努力,武汉体育学院终于如期拿下这个重大项目。这是武汉体育学院的荣誉,也是黄莉教授深耕中华体育精神20年后水到渠成、顺理成章的结果,实至名归,众望所归。
随着近几年中华体育精神研究的国家重大项目、国家重点项目以及国家一般项目纷纷花落武汉体育学院,中华体育精神研究院在引领全国中华体育精神学术研究,巩固体育文化研究高地,树立我校体育人文研究特色,产生广泛的学术影响力等方面将要发挥越来越重要的作用。
热烈祝贺黄莉教授领衔的科研团队取得佳绩,为武汉体育学院争得了荣誉!在学校领导的有力领航下,在科研处和体教学院的专业指导下,在研究院专家团队的齐心协力和共同努力下,相信中华体育精神研究院的明天会更好!
(供稿:中华体育精神研究院)